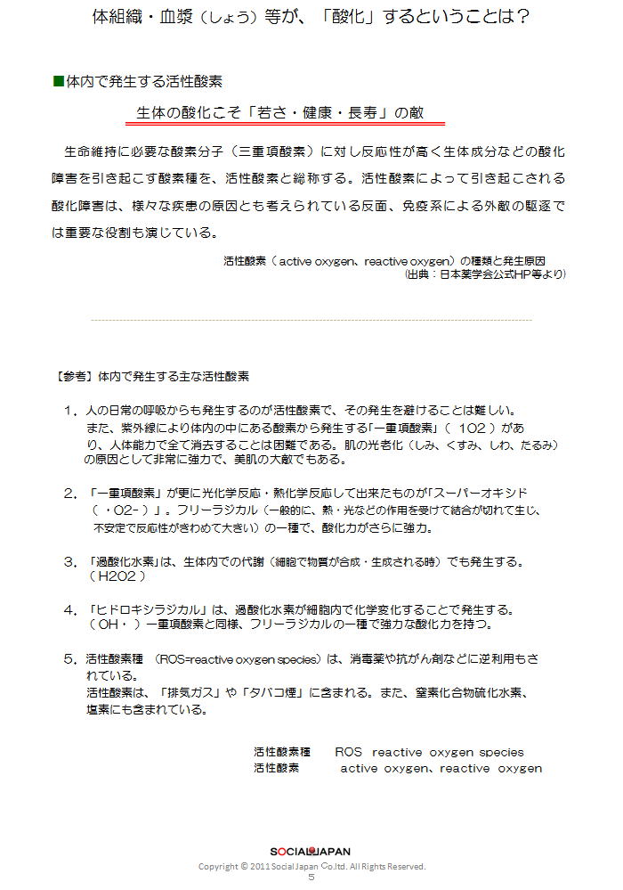
式会社 ソシアルジャパン SOCIALJAPAN Co.,Ltd.   Grafton New Zealand Limited
                              
Home ご利用案内 商品内容 会社案内 お問い合せ
Location
ホーム 事業内容
 

  ■富士化学工業のアスタキサンチンは、最先端の培養技術と新製法によって生まれます。


 


 ・富士化学工業は、1994年、「抗酸化」新・栄養因子の発見と培養技術を開発し、「ヘマ
  トコッカス」
(淡水性の緑藻植物プランクトンから、最も良質で純度が高く生産効率のよい
  「アスタキサンチン」の生産抽出を可能にしました。

 ・エビ、カニなどの甲殻類、サケ、タイなどの魚類などの赤橙色の色素に含まれる成分(ベー
  タカロテンと同じカロテノイド種)
は、人体に素晴らしい効用のある物質であることはよく知ら
  れていますが、日常生活に有効活用することは実に大変なことでした。
 ・アンチエイジング、肌の若さを維持するためには、食品の紅鮭なら2~3切、または、いくら
  をどんぶり一杯必要です。
 ・富士化学工業は、成人の一日に必要な摂取量(推奨摂取量)を一粒、二粒のソフトカプセルに
  詰め、アスタキサンチンの実用化に成功しました。

     
  ☑
アスタキサンチンを1
日の6㎎(推奨摂取量)摂取の場合=何か一種類食べなければなりません。 
       紅鮭 ・・・ 80g/1切  2~3切/日   
 キングサーモン ・・・ 80g/1切 5切/日
 いくら ・・ 大さじ1杯25g大型どんぶり1杯/日
 車エビ ・・・・・ 70g/1尾 30尾/日
 毛がに ・・・ 500g/1杯 1.8杯/日
 オキアミ ・・・・・・ 30g/日
  食品から毎日これだけの摂取量を取り続けるのは難しいと思います

  ■納得いくものが見つかります。

     好きなものを純粋に、良いものを選びました。

     アスタキサンチンの
       素晴らしさが分かる5項目


 納得いくものが
   見つかった

 1.次世代 革新的発想の高機能性食品  強力な抗酸化因子 天然アスタキサンチンの、抗老化・光老化
 テーマに体内ケアの革新的提言と実践
 2.強力で安定した抗酸化活性   抗酸化ストレス、抗生体膜過酸化・抗炎症・抗紫外線=抗光老化
 を、アスタキサンチンが効果的に実践
   3.医療領域の動物実験、臨床試験を実施,
   臨床結果などの科学的根拠が充実
 原薬、医薬、ライフサイエンスの専門会社の技術力、独自性があ
 り、内科・眼科・皮膚科領域等でエビデンス
実績が豊富で充実し
 ており、品質の安心度が高い
 4.信頼性の高いことが第一  安全・安心・廉価な補助食品 副作用報告なし、現在1,300
 超える機関が実用中
 5.富士化学はアスタキサンチンの世界
   マーケットのリーダー
 先端研究から精製法の国際特許取得。製造量シェアは国際市場の
 リーダー

     詳細は、次に続きます。
      以下の資料は、アンチエイジング倶楽部 SOCIAL-DO会報から抜粋したものです。ぺージは連続していないところがあります
      



















このページの先頭へ


Copyright © 2011 Social Japan Inc. All Rights Reserved